목차
스타트업 운영
저는 헵타베이스를 만든 앨런 챈입니다. 헵타베이스는 복잡한 주제의 학습, 계획 수립, 이해에 도움을 주는 지식 관리 도구입니다. 다음 사례들을 통해 제가 헵타베이스를 이용해 스타업을 운영하는 것을 보여드릴께요.
방법론 배우기
예시 화이트 보드를 사용해보세요: Startup Notes, Data Analytics Notes
기사들은 많은 양의 정보를 담고 있고 서로 다른 글들의 아이디어들은 연관되어 있기도 하고 충돌하기도 하지요. 제 학습 메모를 효과적으로 구성하기 위해, 큰 주제들을 각각 화이트보드로 만들어 주제와 관련된 학습 메모들을 모두 분류해서 화이트보드에 넣었습니다. 각각의 기사를 기반으로 아웃라인 카드를 만들었습니다. 분량이 많은 기사의 경우 중점 포인트를 기반으로 여러 개의 카드로 분리하고, 제가 선택한 내용이나 생각을 발췌한 내용을 각 카드에 넣었습니다.
이렇게 함으로써, 빠르게 화이트보드로 돌아와 신속하게 미래에 일어날 어떠한 결정에도 도움이 되는 지식을 찾을수 있게 되었습니다.
OKR과 가치 제안(Value proposition)의 설정
모든 스타트업은 해결하고자 하는 문제, UVP(Unique Value Proposition)나 달성하고 싶은 목표를 가지고 있습니다. 저는 이와 관련된 정보를 담은 화이트보드를 가지고 있어요. 이 화이트보드에는 제품의 목표나 목표에서 확장되어 나오는 해결책을 적습니다. 종종 제가 개발의 너무 세세한 부분에 얽매어버려 큰 그림을 놓칠 때, 이 화이트보드로 돌아와 제품의 목표를 재상기하고 새로운 아이디어를 추가합니다.
아는 것과 모르는 것을 지속해서 관리하기
성공적인 스타트업을 만들기 위애서는 사용자 경험(UX) 이외에도 팀 관리, 시장 조사, acquisition channels에 대한 명확한 생각이 있어야 합니다. 저는 이와 같은 중요한 큰 주제에 대한 명확한 생각을 도출하는데 도움이 되는 화이트 보드를 가지고 있습니다. 각각의 주제들과 관련된 파란색 ‘질문 카드’를 만들고 이 카드에 저의 생각을 적었지요. 머릿 속에서 이 질문들에 대한 정답이 모양을 갖추면 질문 카드에 병합하고 카드의 색을 파란색에서 녹색으로 바꿉니다.
최소 기능 제품 계획 수립(Minimal Viable Product)
처음 사업을 시작하는 사람이 저지르기 쉬운 실수는 모든 기능(features)을 구현하기 위해 제품 출시를 미루는 것입니다. 하지만 한, 두 가지의 기능만을 가지고 출시하여 사용자를 모으고 피드백을 기반으로 반복하여 개선하는 것이 훨씬 더 효율적(leaner)입니다. 이것도 말이 행동보다 쉽기에, 저는 실행 가능한 최소 제품을 만들기 위한 전략과 방법을 엮을 수 있는(compile) 화이트보드를 가지고 있습니다.
디자인 철학 구조화 하기
제품을 디자인할 때 저는 관련 자료를 많이 접하고, 적용할 수 있는 디자인 개념과 철학을 쪼개 화이트보드에 넣어 관련성을 기반으로 구조화합니다. 그렇게 함으로써 제품의 전반적인 디자인을 더 잘 계획하고 어떤 디자인 철학을 작용할지 알 수 있게 되지요.
경쟁제품 분석
경쟁 제품 분석은 제품 개발에서 빼놓을 수 없지요. 그래서 타 제품을 분석하는 화이트보드도 가지고 있습니다. 각 제품에 해당되는 접힌 카드(folded card)를 만들고 저의 생각과 의견을 카드에 기입합니다. 그리고 비슷한 제품을 같은 영역에 놓고 공통된 강점 별도의 카드에 분류해서 넣습니다
사용자 인터뷰 계획
저는 제품 개발 외의 시간에는 대부분 사용자와 소통을 합니다. 이 대화의 목적은 세 가지입니다.
•
사용자들은 어떤 문제를 해결하는데 우리 제품을 쓸까?
•
사용자들은 우리의 목표 고객(Target audience)인가?
•
어디에서 우리 제품을 찾았을까?
제가 묻는 질문은 이 세 가지에서 파생됩니다. 저는 질문의 목적, 다음 질문으로 넘어가는 방법과 같은 사용자 인터뷰 전략을 수립하기 위한 화이트보드도 가지고 있지요.
사용자 조사(User research) 시행
사용자 인터뷰시 저는 메모를 많이 합니다. 인터뷰가 끝나면 고객 조사 화이트보드에 메모들을 늘어놓겠지요. 그리고 사용 사례에 기반해서 정리하고 중요 표인트를 강조할 것입니다. 또한 제가 집중하던 몇몇 사용자 카드에 컬러 코딩을 적용합니다. 이러한 시각적 분류는 사용자의 공통적인 니즈를 효과적으로 분석하고 다양한 유형의 사용자를 위한 페르소나를 만드는데 도움을 줍니다.
기능 요청과 로드맵 구성하기
저는 제품 개발 스케줄을 계획하는 화이트 보드를 가지고 있습니다. 저는 각 기능에 대한 카드를 만들고, 우선 순위를 매기고, 난이도에 따라 색을 입히고 개발 로드맵의 완성본을 만듭니다. 각 기능에 대해 개발 시 찾아볼 내 생각과 디테일을 기록합니다. 또한 사용자 요청 기능을 정리하는 별도의 영역도 있지요.
제품 일지 쓰기
전 생각 기록을 좋아합니다. 종종 짧은 글귀나 긴 글에서 제품 제작과 관련된 새로운 인사이트를 찾곤 합니다. 그럴 때면 제품 일지만을 위한 화이트보드에 카드를 추가하여 빠르게 생각을 캡쳐하고 나중에 차근차근 정리학곤 합니다.
거대한 세계 지도에 모든 것을 정리하기
Home 페이지에서 전 화이트 보드의 사이즈를 조정하고 배열해서 세계지도와 같은 모양을 만듭니다. 예를 들면 제 스타트업과 관련된 화이트보드는 캐나다와 같은 모습으로 배열합니다. 스타트업 연구는 서부로, 제품 연구는 북부로, 사용자 조사는 남부로 그리고 개인 생각은 동쪽에 놓지요.
이렇게 배열하는 것의 장점은 각 화이트보드의 위치를 효과적으로 기억하는데 있습니다. 화이트보드 탭에 들어갈 때마다, 화이트 보드들의 위치 기억을 강화하는 것이죠. 화이트보드가 많아질수록, 이 ‘기억 궁전’ 스타일의 정보 구성은 화이트보드를 찾는 것을 구글지도에서 장소를 찾는 것처럼 효율적으로 만들 것입니다.
창조적 연구(Creative Research)
안녕하세요. 저는 큐리오 하트라고 합니다. 저는 헵타베이스의 공간 기반 워크스페이스가 저의 창의적인 프로젝트를 개발하는 데 큰 도움이 된다는 것을 깨달았습니다. 특히 아주 짧은 분량의 소설들로 이루어져 이야기들 사이로 탐험하고 읽게 하는 ‘하트웰 무덤의 기괴함’이라는 웹사이트를 만들때 깨달았지요.(역자 주: 분기 선택형 소설로 이루어진, 게임과 같은 형태의 웹사이트라 추정합니다. 현재 웹사이트는 접속 불가능합니다.) 이와 같은 몰입형 소설을 계획하는 것은 쉽지 않은 일이었지만, 헵타베이스는 이 프로젝트에서 특히 제가 야심을 가지고 있는 부분을 쉽게 만들어주었습니다.
저는 창작 외에도 서로 다른 개념 간의 관계를 이해하고, 나 자신을 탐색하고 분석하는 것처럼 헵타베이스로 다른 것들을 조직하고 정리할 것입니다.저는 심지어 햅타베이스로 자기관리까지 해요!
분기 및 대체 경로 시각화(Visualizing branching and alternate paths)
모든 종류의 대화형 소설을 쓰는 것의 어려움 중 하나는 모든 링크(분기)가 의미 있는지 확인하는 것입니다. 일부 링크는 특정 정보를 가리킬 수 있고, 다른 링크는 추가 메시지가 있는 분기나 동일한 이벤트에 대한 다른 시각과 같은 이야기에 새로운 요소를 추가합니다.
장면(Scene) 카드를 배치하고 기술적으로 연결하면 스토리가 어떻게 흘러가는지 한눈에 알 수 있고, 어떤 곳에서는 엉뚱한 정보로 인해 독자들이 교착 상태에 빠지고, 다른 곳에서는 다른 시각으로 스토리를 메인 라인에서 분기하도록 쉽게 배치할 수 있습니다.
레인(LANE)을 이용한 타임라인 시각화(... and using lanes to visualize them as timelines)
스토리텔링을 시각화하는 것은 스토리 간의 연결을 명확히 하는 데 도움이 되지만 때로는 선형적인 표현이 스토리텔링의 전반적인 흐름을 관찰하는 데 더 도움이 됩니다. 그래서 저는 모든 사건이 시간순으로 정렬되는 것은 아니더라도 다른 화이트보드에 인공 타임라인을 만들었습니다.
상대적인 전력을 설명하기 위한 관념적 시스템 개발(Developing abstract systems for describing relative power)
제가 글을 쓰는 동안 배운 비결 중 하나는 상호작용을 지속적으로 작성하는데 도움이 되는 시스템을 만드는 것입니다. 나의 글은 일부 캐릭터들이 무한 성장을 하기 때문에, 나는 정기적으로 새로운 내용이 누구에게 문제가 될 수 있는지, 어떻게 그리고 왜 문제가 될 수 있는지를 알아내야 할 필요가 있는 입장에 서 있는것이죠.
캐릭터들의 성장을 측정하는 것 외에도, 저는 제가 일부러 빠뜨리고 쓰지 않은 내용들을 추적합니다. 왜냐하면 저는 스토리 디자인이 가능한 한 명확해야 한다고 믿기 때문입니다. 이것은 주로 제 독자가 아닌 제 자신을 위한 것입니다.
맞춤형 업무 관리 솔루션 만들기(Creating a custom task management solution)
ADHD 환자로서, 창의적인 작업 외 가장 큰 어려움 중 하나는 제 업무를 관리하는 것입니다. 나는 많은 다른 시스템을 시도했지만, 그것들은 모두 내가 역효과를 내는 방식으로 생각하도록 강요하고 있으며, 심지어 내가 마음속으로 기대하는 방식으로 일의 우선순위를 매길 수 없게 만들었습니다. 몇 년 동안 다양한 앱과 방법으로 고민한 끝에, 마침내 저는 스스로 이해하는 대로 업무 관리의 핵심 아이디어를 쪼개고, 그것이 제 요구에 어떻게 더 잘 작용할 수 있는지 다시 생각해봄으로써 이러한 문제들 중 일부를 완화할 수 있는 저만의 시스템을 개발하기로 결정했습니다.
시장조사
안녕하세요, 저는 Phuong입니다. 저는 베트남에서 출신의 에듀테크 애호가이자 사업가입니다. 저는 2~3개월 동안 Heptabase를 사용해왔습니다. 헵타베이스는 제 연구 주제를 구상하는 데 매우 큰 도움이 되었고, 정보와 데이터를 수집할 때 제 생각을 지속적으로 시각하는데 유용했습니다.
과거에는 내가 한 가지 주제를 파고들 때마다 혼란스럽고 감당하기 힘들었습니다. 왜냐하면 연구가 깊어질수록 제 자신이 아무것도 모른다는 것을 깨닫게 되었거든요. Heptabase는 연구 방향을 효과적으로 팔로업하고 연구 목표에서 벗어날 때 방법을 조정하는 방법을 명확하게 알 수 있도록 도와줍니다.
올 여름, 저는 베트남 에듀테크의 미래에 대한 독자적인 연구에 Heptabase를 사용하고 있습니다. 이 연구를 통해 저의 헵타베이스 활용법을 보여드리겠습니다. 저는 학교 및 업무 연구에도 동일한 프로세스를 적용할 수 있을 것이라고 믿습니다. 제 화이트보드에 있는 카드의 구성은 아주 심플합니다. 왜냐하면 저는 디자인의 간결함 속에서 머릿속에 있는 생각을 햅타베이스에 집어넣고 전문가의 생각과 연결시키는 것을 좋아하기 때문이지요.
Target audience 파악하기
저는 어떤 주제에 대한 심층 연구를 시작하기 전에 목표 청중(Target audience), 나의 현재 이해 상태, 연구 목표 및 주제의 복잡도을 결정하는 것이 아주 중요하다는 것을 깨달았습니다. 이 단계는 현재의 지식, 목표, 그리고 이 연구의 방향에 대한 기초를 다지는 데 도움이 됩니다.
내가 좋아하는 헵타베이스의 기능 중 하나는 내가 쓰고 있는 카드의 창을 아래와 같이 옆에 열 수 있다는 것입니다.이 그림에서 보시는 이 두 장의 노란색 카드는 제가 다른 화이트보드에 만든 카드이며, 이 카드의 내용은 제가 현재 하고 있는 에듀테크 연구와 관련이 있습니다. 햅타베이스의 장점은 연구를 시작할 때마다 작성된 카드를 꺼내서 현재 화이트보드에 올려놓고 자신에게 상기시킬 수 있다는 것입니다. 이를 통해 바로 기억해 내거나 생각하지 못할 수도 있는 관련 지식을 여러분의 뇌 안에서 더 쉽게 끌어낼 수 있게 해줍니다.
큰 주제를 작은 주제들로 쪼개기
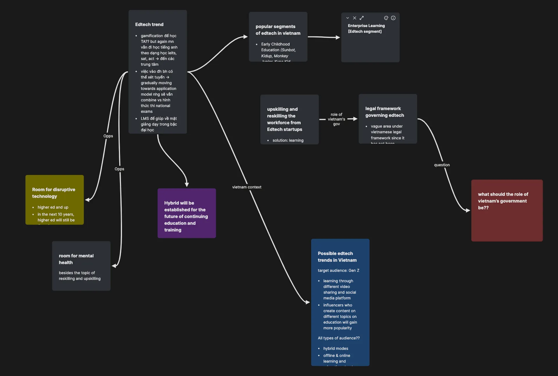
햅타베이스로 큰 주제를 작은 주제로 쪼개봅시다. 에듀테크 글로벌 레벨에서 지역(동남아) 레벨로 그리고 관심 있는 특정 국가(베트남) 스케일로 쪼개봅니다.이것은 제가 다양한 지리적 위치에서 교육 기술의 응용 시나리오를 비교하는 데 도움이 됩니다.
저는 Heptabase를 통해 연구의 방향성을 잃지 않고 큰 주제를 관련 하위 주제로 빠르고 원활하게 분해할 수 있어서 기분이 좋습니다. 예를 들어 첫번째 주제 세분화를 통해 산업, 클러스터 및 가치 평가를 살펴봄으로써 동남아시아 에듀테크 시장의 특정 구성 요소에 대해 더 파악합니다. 그리고 다음 단계로 베트남 시장과 그곳에 있는 에듀테크 클러스터로 깊이 들어가는 것이지요.
동남아시아와 베트남의 시장을 하나로 묶음으로써 베트남이 이 지역에서 어느 곳에서 다른 나라에 뒤처지고 어떤 곳에 기회가 있는지 식별할 수 있었습니다.
떠오르는 질문을 바로 카드로 만들기
연구를 하다 보면 항상 새로운 아이디어가 머릿속에 떠오릅니다. 화이트보드의 장점은 빠르게 새로운 아이디어 카드를 만들 수 있어서 아이디어를 까먹을 위험을 없애준다는 것입니다. 특히 화이트보드가 역동적이어서 좋습니다. 역동적이라는 것은 제 생각과 정보가 같이 배치되어 있어 새로운 질문이 빠르게 떠오르기 때문이죠. 질문이 떠오르면 바로 노트로 만듭니다. 색을 다르게 해서요. 그리고 이 질문과 관계된 정보를 연결시켜주죠. 예를 들어, 아래의 주황색 카드와 같이, 제가 앞으로 계속해서 그 안의 문제를 생각해야 할 때, 저는 이 화이트보드로 돌아가서 이 카드가 어떤 카드와 연결되어 있는지 볼 수 있습니다. 이것은 내가 어떻게 이 문제를 어디서부터 고민해야 하는지 똑똑히 알게 해줘요.
복잡한 주제를 이해하기
연구를 하는 것은 다른 출처로부터 새로운 정보를 수집하는 것과 함께 뇌에 존재하는 기존 지식을 깊이 생각하고 파헤치는 것을 포함합니다. 헵타베이스의 카드에 저의 생각, 내가 배운 새로운 정보, 혹은 내가 생각한 새로운 질문을 자유롭게 만들 수 있지요. 이러한 시각화를 통해 카드나 정보가 나의 전반적인 연구 주제와 어떻게 관련이 있는지 알게 되지요. "혁신은 보통 이전에 연결되지 않은 개념을 연결하는 것을 의미한다."라고 James Clear가 언급했듯이요.
저는 야심찬 사업가로서 혁신을 좋아하는데, Heptabase는 제가 무관해 보이는 정보 세그먼트를 연결하여 새로운 질문과 아이디어를 형성하고 복잡한 주제의 여러 정보 세그먼트를 연결하여 더 잘 이해할 수 있도록 도와줍니다.
공부에 활용하기
의학 공부
안녕하세요, 저는 @정경홍입니다. 대만대학 의학과 5학년 재학중인 학생입니다. 현재는 인턴을 하고 있습니다. 의학을 공부하다 보면 실습과정의 특성상 지식을 때 매우 단편적이고 빠르게 메모를 했습니다. 그래서 메모의 종류가 다양하고 난잡해 수업 이후 따로 정리해야 지식을 흡수할 수 있었지요.
그러나 지금까지 사용하던 모든 노트 필기 앱에서는 계층 구조로만 노트를 구성할 수 있습니다. 서로 다른 지식 사이의 연결고리는 깨지기 쉬워서 노트를 전환하고 노트를 재구성해야 하는 경우가 많아 많은 시간을 낭비하고 생산성을 떨어뜨리곤 했습니다.
Heptabase의 가장 큰 장점은 내가 가지고 있는 지식을 언제든지 카드에 기록할 수 있다는 것입니다. 그리고 카드들을 다른 사고의 맥락에서 다른 지식 네트워크로 결합할 수 있고 그 연결을 즉시 시각화할 수 있지요. 저는 헵타베이스가 새로운 것을 배우기 위한 최고의 도구라고 생각합니다.



























